- 2 µS settling time, 0-5v range
- Six Programmable Output Ranges per channel
- Unipolar: 0V to 5V, 0V to 10V
- Bipolar Mode: ±5V, ±10V, ±2.5V, –2.5V to 7.5V
- ±10 mA continuous, ±30 mA max
- 1LSB Max DNL and INL Over the Industrial Temperature Range
- 1 MWords x 32 bits dynamically allocatable between channels
- 500 KSPS throughput
- Power-On Reset to 0V
- Flash ram for configuration file
- Two stage buffers
- Global output buffer w/ internal or external triggering
- 4 User Digital I/O (TTL levels, outputs: 48 mA sinking, 12 mA sourcing)
- Optional A/D for reading back
PMC-softDAC-32F
Software Programmable 2 µSecond DACs 32 Channel 16 bit DAC with programmable outputs
- 2 µS settling time, 0-5v range
- Six Programmable Output Ranges per channel
- Unipolar: 0V to 5V, 0V to 10V
- Bipolar Mode: ±5V, ±10V, ±2.5V, –2.5V to 7.5V
- ±10 mA continuous, ±30 mA max
- 1LSB Max DNL and INL Over the Industrial Temperature Range
- 1 MWords x 32 bits dynamically allocatable between channels
- 500 KSPS throughput
- Power-On Reset to 0V
- Flash ram for configuration file
- Two stage buffers
- Global output buffer w/ internal or external triggering
- 4 User Digital I/O (TTL levels, outputs: 48 mA sinking, 12 mA sourcing)
- Optional A/D for reading back
Share this product
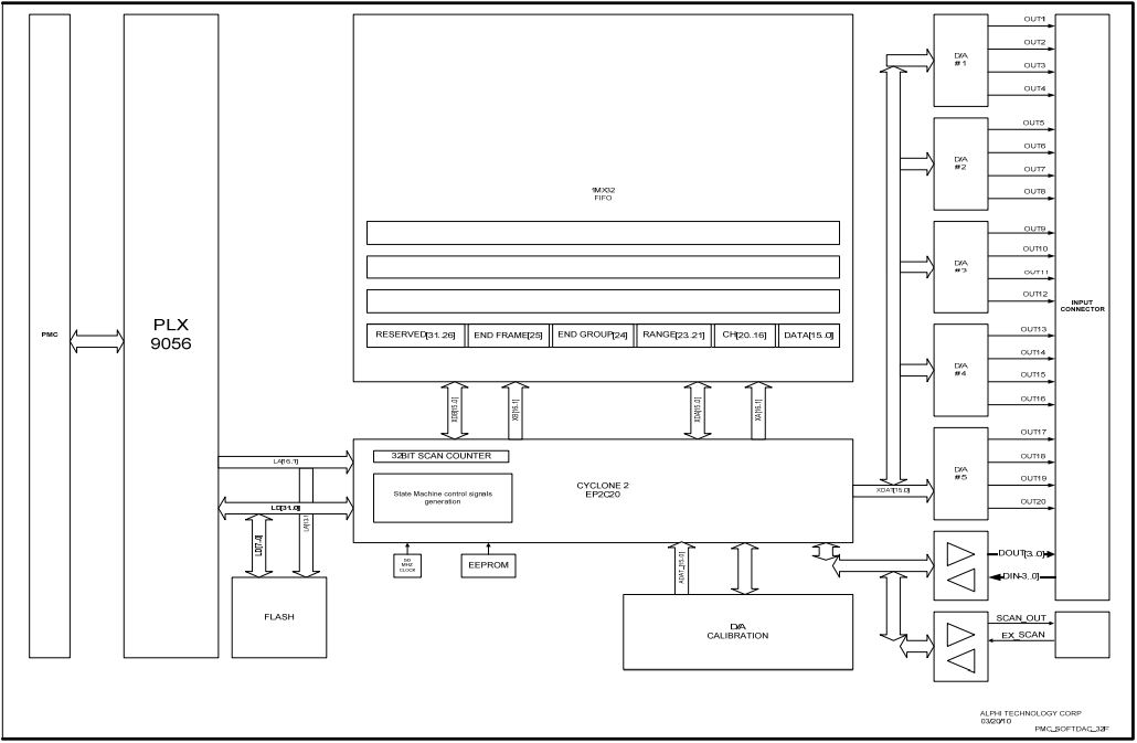
This module enables continuous waveform output at a compounded rate of 500 Ksps, utilizing a state machine to extract data from a 1 Mword FIFO buffer. The buffer space is dynamically allocated among active channels, with DMA support for fast data transfer. The onboard state machine allows FIFO data recycling for continuous waveform generation without processor intervention. Additional data word information includes destination channel, range, gain, and state machine instructions, enabling smooth transitions between data sets and variable refresh rates among channels. This flexible design supports up to 18 channels with customizable output configurations.
Applications
- Process Control and Industrial Automation
- Precision Instrumentation
- Direct Digital Waveform Generation
- Software-Controlled Gain Adjustment
PMC interface
- PLX 9056
- VIO 3.3/5.0 Volts
- 32 Bit, 33/66 MHz
- Interrupts
- DMA for maximum throughput from the host
Operating: Environmental
- Operating temperature
- Commercial: 0 to +55 °C
- Optional: -40°C to +85°C
- Non-operating: -55°C to 95 °C
- Airflow requirement: .5 CFM
- Humidity: 5 to 90% (non-cond.)
- Altitude: 0 to 10,000 ft
Mechanical: Environmental
- Power: +5/+3.3V, +12, -12 volts
- Vibration: 0.5G RMS 20-2000 Hz rand
- Shock: 20 G, 11 ms, ½ sine
- Weight: 3 oz.
- MTBF: >250000 hours
Ordering Information
- Part Number: PMC-SoftDAC-32M – 32 Channel with Memory DAC, output buffers, 2 microsecond
- Part Number: PMCSoftDAC-32M-I – Same as above with -40 to +85°C
- Part Number: PMCSoftDAC-32M18 – 18 Channel with Memory DAC, output buffers, 2 microsecond
- Part Number: PMCSoftDAC-32M18-I – Same as above with -40 to +85°C
Optional Accessories
- Part Number: TB-68-SCSI – 68 pin terminal block and 1 meter flat ribbon cable
- Part Number: CBL-68-SCSI – 68 pin, 1 meter flat ribbon cable, IDC header connector
Data Sheet – Link Here
- 2 µS settling time, 0-5v range
- Six Programmable Output Ranges per channel
- Unipolar: 0V to 5V, 0V to 10V
- Bipolar Mode: ±5V, ±10V, ±2.5V, –2.5V to 7.5V
- ±10 mA continuous, ±30 mA max
- 1LSB Max DNL and INL Over the Industrial Temperature Range
- 1 MWords x 32 bits dynamically allocatable between channels
- 500 KSPS throughput
- Power-On Reset to 0V
- Flash ram for configuration file
- Two stage buffers
- Global output buffer w/ internal or external triggering
- 4 User Digital I/O (TTL levels, outputs: 48 mA sinking, 12 mA sourcing)
- Optional A/D for reading back
| Mechanical Interface | Switched Mezzanine Card (XMC) Interface confirming to ANSI/VITA 42.0-2008 (Auxiliary Standard) Standard single-width (149mm x 74mm) | |||||||||
| Electrical Interface | PCI Express x4 Link (Base Specification 2.1) compliant interface conforming to ANSI/VITA 42.3-2006 (PCI Express Protocol Layer Standard) | |||||||||
| PCI Express Switch | PI7C9X2G312GP (Pericom) | |||||||||
| PCI Express to PCI Bridge | XIO2001 (Texas Instruments) | |||||||||
| User configurable FPGA | TXMC639-10R: XC7K160T-2FBG676I (AMD) TXMC639-11R: XC7K325T-2FBG676I (AMD) | |||||||||
| SPI-Flash | MT25QL128 (Micron) 128 Mbit (contains TXMC639 FPGA BRD) or compatible; +3.3 V supply voltage | |||||||||
| DDR3 RAM | 2x MT41K256M16TW-107 (Micron) 256Meg x 32 bit | |||||||||
| Board Configuration Controller | LCMXO2-7000HC (Lattice) | |||||||||
| ADC | LTC2320 -16 (Analog Devices) | |||||||||
| DAC | AD5547BRUZ (Analog Devices) | |||||||||
| A/D Channels | TXMC639-10R: 8 Differential 16bit A/D Channels TXMC639-11R: 16 Differential 16bit A/D Channels Input Configuration per BCC Device: Input Voltage Ranges: Differental : ±20.57 V, ±10.28 V or ±5.14 V (Single-Ended: ±10.28 V, ±5.14 V or ±2.57 V) All analog inputs are connected via an impedance converter and a second operation amplifier for level adjustment and filtering to the differential ADC inputs. The -3 dB limit of this input stage is at approx. 8MHz | |||||||||
| D/A Channels | TXMC639-10R: 4 Single-Ended 16 Bit D/A Channels TXMC639-11R: 8 Single-Ended 16 Bit D/A Channels Output range configurable per D/A channel. Maximum single-ended Output Voltage – Vout: ±10 V Maximum Output Drive Current for each Output: 10 mA Maximum Capacitive Load for each Output: 1000 pF Typical Settling Time for a 10 mA / 1000 pF: < 1 µs | |||||||||
| Digital Front I/O Channels | 32 digital I/O Lines
| |||||||||
| Digital Rear I/O Channels | 64 direct FPGA I/O lines to P14 Rear I/O connector
4 MGT line to P16 Rear I/O connector
| |||||||||
| Front I/O | Front I/O Samtec – ERF8_050_01_L_D_RA_L_TR | |||||||||
| P14 Rear I/O | 64 pin Mezzanine Connector (Molex 71436-2864 or compatible) | |||||||||
| P16 Rear I/O | 114 pin Mezzanine Connector (Samtec – ASP-105885-01) | |||||||||
| Power Requirements 1) | Depends on FPGA design With TXMC639 Board Reference Design / without external load
| |||||||||
| Temperature Range | Operating: – 40 °C to + 85 °C Storage: – 55 °C to + 125 °C | |||||||||
| MTBF 1) | 157 000 h to 161 000 h | |||||||||
| Humidity | 5% – 95% non-condensing | |||||||||
| Weight | 140 g |
1) depends on variant, for further details see User Manual
TXMC639-10R
| 8x Analog In, 4x Analog Out, XC7K160T-2FBG676 Kintex™ 7 FPGA AMD Kintex™ 7 FPGA (XC7K160T-2FBG676), 1GB DDR3, 8x Analog In, 4x Analog Out, 32x digital Front I/O, 64x direct FPGA Rear I/O Lines and 4x MGTs Rear I/O |
TXMC639-11R
| 16x Analog In, 8x Analog Out, XC7K325T-2FBG676 Kintex™ 7 FPGA AMD Kintex™ 7 FPGA (XC7K325T-2FBG676), 1GB DDR3, 16x Analog In, 8x Analog Out, 32x digital Front I/O, 64x direct FPGA Rear I/O Lines and 4x MGTs Rear I/O |









